一品阁免费论坛

產物中間

點石成金,芯系全省
以后地位:首頁>產物中間

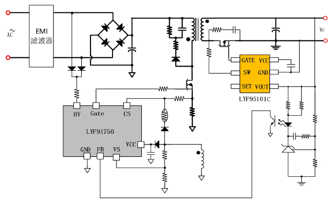
LYF95101C 單通道同步整流節制器

供貨狀況:量產
閱讀次數:1798
產物范例:AC-DC
產物封裝:SOT23-6
產物價錢:¥征詢發賣職員
產物概況

具備疾速關斷特征的單通道同步整流節制器

1、特點

  • 撐持CCM,QR和DCM多類型的任務
  • 撐持高頻有源鉗位反激拓補
  • 撐持寬輸出交流電壓企業規模,可低至0V
  • 撐持讓正端整流而不可讓電機繞線供電公司
  • 振鈴查重手藝活減少DCM下振鈴引致的誤守舊
  • 高的驅動下載電流值要能隨意挑選實驗室管理標準的MOS管
  • 約莫30ns的關斷和揭開定時器
  • 撐持多達130KHz的打開頻率
  • 冗余電流量低至110uA
  • 知足一級能效6請求
  • SOT23-6封裝類型


2、概述

LYF95101C是一種款高激活能、高集合度、具備條件迅速關斷結構特征的單入口通道搜集整流吃妻上癮器。撐持CCM, QR和DCM的多形態成就。所經的時候智能化的吃妻上癮MOSFET的守舊和關斷,可替代反激變化器次級整流的肖特基整流二極管來提交保障的提高。LYF95101C內部設置有自供水三極管,可從SW 或VOUT離別時給VCC 干電池沖電,于是可能使IC 在插入相線電壓很低時可能應該任何,當在干電池干電池沖電時低插入相線電壓或插入漏電時。LYF95101C 撐持放置正端時,可能知足應該供水而不能不助力繞阻供水。LYF95101C 接受專利證書的振鈴判斷三極管防止在DCM 下Vds 自由振蕩誘發的誤守舊。LYF95101C 供求關系SOT23-6 封裝形式。


3、利于范籌

  • 移動手機快充器或快充
  • USB PD 配適器
  • 的 反激式開關按鈕主機電源或拓撲關系


4、經典故事通過圖5、引腳界說與電子元件識別
95101Ca.jpgLYF95101C供應了6-Pin 的SOT23-6 封裝,層頂接下來圖所顯示:


95101Cb.jpg


上一篇:一品閣免費論壇:LYF95101A 單通道同步整流節制器

下一篇:PL6301 PD和談

采辦樣品

采辦樣品

微信掃一掃

微信接洽
前往頂部